Bardzo często PCOS związany jest z otyłością. Nie każda pacjentka z PCOS ma nadmierną masę ciała, a nie każda otyła kobieta ma PCOS. Jednak otyłość jest głównym czynnikiem ryzyka PCOS i występuje aż u 40-50% pacjentek. Nadmierna masa ciała nie jest jednak bezpośrednią przyczyną PCOS, ale pogarsza stan zdrowia, zwiększając ryzyko insulinooporności, zaburzeń endokrynologicznych i rozrodczych, głównie zaburzeń miesiączkowania i hiperandrogenizm.
Nadmiar tkanki tłuszczowej powoduje jej dysfunkcje i powikłania w postaci spadku wrażliwość mięśni szkieletowych i wątroby na działanie insuliny. W efekcie prowadzi to do insulinooporności. Insulina stymuluje produkcję androgenów, które w nadmiarze występują u pacjentek z PCOS. Do głównych objawów nadmiaru androgenów zalicza się: hirsutyzm, łojotok, łysienie, trądzik, a nawet obniżenie barwy głosu i zmiana sylwetki ciała. Insulinooporność stymuluje steroidogenezę komórek pęcherzyka Graafa i prawidłowych komórek ziarnistych poprzez receptor insulinowy.
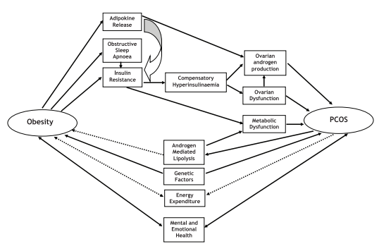
Wzrost masy ciała i otyłość mogą przyczynić się do rozwoju PCOS i odwrotnie.

JAK PCOS WPŁYWA NA ZWIĘKSZENIE MASY CIAŁA – HIPOTEZY
Oprócz tego, że otyłość ma wpływ na zwiększone ryzyko rozwoju zespołu policystycznych jajników, tak samo choroba może wpływać na wzrost masy ciała.
Przedstawiam kilka hipotez, które potwierdzają tezę, że PCOS także może przyczynić się do przyrostu masy ciała.
- PCOS jest związane ze zmniejszonym wydatkiem energetycznym. Wykazano, że u kobiet z PCOS termogeneza poposiłkowa jest znacznie niższa niż u zdrowych kobiet, a najniższą wartość osiągają kobiety, u których występuje zarówno PCOS, jak i otyłość. Dodatkowo insulinooporność, która występuje u prawie każdej pacjentki związana była ze zmniejszeniem termogenezy poposiłkowej. Biorąc pod uwagę fakt, że choroba ta związana jest z innymi chorobami, nie tylko otyłością, można wnioskować, że pacjentki mają znacznie bardziej obniżoną termogenezę w porównaniu do zdrowych osób, co warto uwzględnić przy układaniu diety.
- Drugim czynnikiem mogącym wpływać na wzrost masy ciała u pacjentek z PCOS jest zwiększona lipoliza za pośrednictwem androgenów. Lipoliza to proces rozpadu triglicerydów do kwasów tłuszczowych i glicerolu. Androgeny stymulują ten proces, upośledzając różnicowanie adipocytów, sygnalizację insulinową i wytwarzanie adipokin. Zwiększona lipoliza trzewna powoduje dysfunkcję metaboliczną w PCOS. Nadmiar wydzielonych kwasów tłuszczowych, powoduje, że odkładają się one m.in. w mięśniach powodując rozwój insulinooporności i lipotoksyczoności.
Jakie jeszcze czynniki mogą przyczynić się do wzrostu masy ciała?
- Innym czynnikiem są problemy związane z emocjami jako czynnik przyczyniający się do wzrostu masy ciała. Zmiana stylu życia obejmująca dietę, nowe nawyki żywieniowe, aktywność fizyczną – wszystko wymaga czasu, cierpliwości i motywacji. Otyłość często powoduje problemy ze zdrowiem psychicznym, a początek można już znaleźć w dzieciństwie. Dlatego nawet mało zauważalne objawy depresji, obniżenie samooceny i lęk może powodować trudności z wdrażaniem strategii zmiany nawyków żywieniowych.
- Ostatnim czynnikiem, który może być związany ze wzrostem masy ciała u pacjentek z PCOS jest brak aktywności fizycznej. Wysiłek fizyczny jako wsparcie w leczeniu PCOS powiązany jest z utratą masy ciała (w tym zmniejszeniem tkanki tłuszczowej), poprawą gospodarki węglowodanowej oraz poprawą profilu lipidowego. Negatywne czynniki emocjonalne i objawy związane z chorobą, przyczyniają się do utraty zainteresowania, chęci i przyjemności z aktywności fizycznej. Wykazano, że u osób z PCOS obserwuje się więcej barier psychicznych związanych z rozpoczęciem aktywności fizycznej, takich jak: brak pewności siebie, strach przed obrażeniami oraz ograniczenia fizyczne (np. zmniejszona wydolność krążeniowo- oddechowa).
Otyłość nie wlicza się w kryterium diagnostyczne PCOS, ale wykazano, że pacjentki z tym zespołem mają większą zawartość trzewnej tkanki tłuszczowej (WAT) w porównaniu ze zdrowymi kobietami. Dodatkowo wykazano, że tkanka tłuszczowa trzewna jest dodatnio skorelowana z poziomem androgenów. Oprócz tego, że PCOS może wpływać na zwiększenie masy ciała, to otyłość może zwiększać ryzyko wystąpienia PCOS.

Przyczyny zwiększonej masy ciała
Przyczyn wystąpienia PCOS jest wiele, o czym możecie przeczytać w poprzednim artykule, ale jednym z nich są czynniki środowiskowe- czyli nieodpowiednia dieta i brak aktywności fizycznej, które powodują otyłość.
Zaś otyłość może powodować wiele zaburzeń, w tym PCOS poprzez:
- wzrost ryzyka zaburzenia gospodarki węglowodanowej i rozwój insulinooporności, który dotyczy aż od 50 do 90% pacjentek z PCOS. Insulinooporność w konsekwencji prowadzi do hiperandrogenzimu, który jest jednym z kryteriów rozpoznania PCOS.
- stymulację syntezy androgenów w jajnikach, a także nasilenie stanu zapalnego, przy współistniejącej insulinooporności. Powoduje to nadmierne wydzielanie hormonu luteinizującego (LH) i zwiększony stosunek androgenów do estrogenów, a także zmienione środowisko hormonalne może prowadzić do upośledzenia folikulogenezy i atrezji pęcherzyków.
- dysfunkcję w jajnikach, która obniża jakość oocytów. Otyłe pacjentki mają zaburzony wzrost i rozwój pęcherzyków jajnikowych.
- zmniejszenie poziom SHBG. SHBG to białko transportujące hormony płciowe. Nieprawidłowe jej stężenie może prowadzić do zaburzeń gospodarki hormonalnej.
Triada łącząca otyłość, bezpłodność i PCOS są nierozerwalnie powiązane i występowanie w społeczeństwie ciągle rośnie.
PODSUMOWANIE
Jak wynika z powyższego artykułu, otyłość to niebezpieczny czynnik, który zwiększa ryzyko nie tylko dyslipidemii, cukrzycy typu 2, nadciśnienia tętniczego, lecz także prowadzi do PCOS. I odwrotnie- występowanie PCOS może zwiększać ryzyko otyłości i nasilać objawy zespołu policystycznych jajników.
Dlatego ciągle podkreśla się, że zapobieganie otyłości poprzez odpowiedni styl życia to podstawowy krok, który należy podjąć w celu leczeniu pacjentek z PCOS. A utrzymywanie prawidłowej masy ciała może zapobiec wielu chorobom.
Bibliografia:
- Zeng X, Xie YJ, Liu YT, Long SL, Mo ZC: Polycystic ovarian syndrome: Correlation between hyperandrogenism, insulin resistance and obesity. Clin Chim Acta. 2019 Nov 13.
- Talmor A, Dunphy B: Female obesity and infertility. Best Pract Res Clin Obstet Gynaecol. 2015 May;29(4):498-506.
- Snider AP, Wood JR: Obesity Induces Ovarian Inflammation and Reduces Oocyte Quality. Reproduction. 2019 Apr 1.
- Barber TM, Hanson P, Weickert MO, Franks S: Obesity and Polycystic Ovary Syndrome: Implications for Pathogenesis and Novel Management Strategies. Clin Med Insights Reprod Health. 2019 Sep 9
- Murawska-Ciałowicz E: Tkanka tłuszczowa – charakterystyka morfologiczna i biochemiczna różnych depozytów. Postepy Hig Med Dosw (online), 2017; 71: 466-484
- Rosenfield RL, Ehrmann DA: The Pathogenesis of Polycystic Ovary Syndrome (PCOS): The Hypothesis of PCOS as Functional Ovarian Hyperandrogenism Revisited. Endocr Rev. 2016 Oct;37(5):467-520.
